关于2024年度咨询工程师(投资)职业资格考试沈阳考区报名工作的通知
根据辽宁省人事考试中心《关于做好2024年度咨询工程师(投资)职业资格考试考务工作的通知》(辽人考函〔2024〕3号)精神,为做好2024年度咨询工程师(投资)职业资格考试沈阳考区报名工作,现将有关事项通知如下:
一、报名方式
本考试实行报名证明事项告知承诺制。选择采用告知承诺制方式报名参加考试的人员,由本人在网上报名系统填报信息,签署告知承诺书,一经提交即具有法律效力,不允许代为承诺。
未选择告知承诺制方式或者不适用告知承诺制办理报考事项的人员,按规定应进行现场核查。
核查需提交的材料:
(1)报名表(加盖单位公章)原件1份;
(2)学历、学位证书原件;
(3)有效居民身份证原件;
(4)从事相关专业工作年限证明(主要包括本人身份信息和从事相关专业工作经历,加盖单位公章);
(5)符合免试部分科目报考条件的报考人员还应提供“工程技术类职业资格证书原件”或者“全国优秀工程咨询成果奖项目或者全国优秀工程勘察设计奖项目的主要完成人证明”。
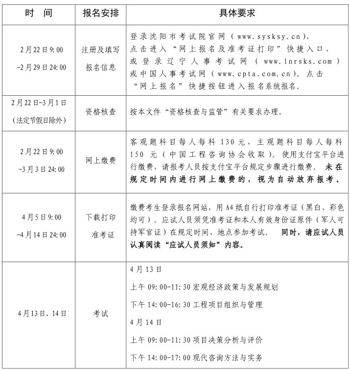
二、时间安排?

三、报考条件及要求
根据人力资源社会保障部、国家发展和改革委员会《关于印发<工程咨询(投资)专业技术人员职业资格制度暂行规定>和<咨询工程师(投资)职业资格考试实施办法>的通知》(人社部发〔2015〕64号)、《中国工程咨询协会关于咨询工程师(投资)职业资格考试有关问题的说明》(中咨协资信〔2021〕7号)规定:
(一)在工程咨询机构从事工程咨询(投资)业务的专业技术人员,凡遵守国家法律、法规,恪守职业道德,并具备下列条件之一的,可申请参加咨询工程师(投资)职业资格考试(级别为考全科):
1.取得工学学科门类专业,或者经济学类、管理科学与工程类专业大学专科学历,累计从事工程咨询业务满8年;
2.取得工学学科门类专业,或者经济学类、管理科学与工程类专业大学本科学历或者学位,累计从事工程咨询业务满6年;
3.取得含工学学科门类专业,或者经济学类、管理科学与工程类专业在内的双学士学位,或者工学学科门类专业研究生班毕业,累计从事工程咨询业务满4年;
4.取得工学学科门类专业,或者经济学类、管理科学与工程类专业硕士学位,累计从事工程咨询业务满3年;
5.取得工学学科门类专业,或者经济学类、管理科学与工程类专业博士学位,累计从事工程咨询业务满2年;
6.取得经济学、管理学学科门类其他专业,或者其他学科门类各专业的上述学历或者学位人员,累计从事工程咨询业务年限相应增加2年。
(二)凡符合上述报名条件,并具备下列一项条件者,可免试《宏观经济政策与发展规划》、《工程项目组织与管理》科目,只参加《项目决策分析与评价》和《现代咨询方法与实务》2个科目的考试(级别为免二科):
1.获得全国优秀工程咨询成果奖项目或者全国优秀工程勘察设计奖项目的主要完成人。
2.通过全国统一考试取得工程技术类职业资格证书,并从事工程咨询业务满8年。
(三)《暂行规定》中所称“工程咨询业务”,是指国家发展改革委印发的《工程咨询行业管理办法》(国家发展改革委2017年第9号令)中规定的工程咨询服务范围,包括:
1.规划咨询:含总体规划、专项规划、区域规划及行业规划的编制;
2.项目咨询:含项目投资机会研究、投融资策划,项目建议书(预可行性研究)、项目可行性研究报告、项目申请报告、资金申请报告的编制,政府和社会资本合作(PPP)项目咨询等;
3.评估咨询:各级政府及有关部门委托的对规划、项目建议书、可行性研究报告、项目申请报告、资金申请报告、PPP项目实施方案、初步设计的评估,规划和项目中期评价、后评价,项目概预决算审查,及其他履行投资管理职能所需的专业技术服务;
4.全过程工程咨询:采用多种服务方式组合,为项目决策、实施和运营持续提供局部或整体解决方案以及管理服务。
根据国家发展改革委和住房城乡建设部《关于推进全过程工程咨询服务发展的指导意见》(发改投资规〔2019〕515号),投资咨询、招标代理、勘察、设计、监理、造价、项目管理等,均属于工程咨询业务。
(四)《暂行规定》第二章第十条中所称的“专业”是指教育部印发的《普通高等学校本科专业目录》(2020年版)中所设置的有关学科门类专业,具体如下:“工学学科门类”专业是指“工学”学科门类下的所有专业;“经济学类”专业是指“经济学”学科门类下“经济学类”中的经济学专业和经济统计学专业;“管理科学与工程类”专业是指“管理学”学科门类下“管理科学与工程类”中的管理科学专业、信息管理与信息系统专业、工程管理专业、房地产开发与管理专业以及工程造价专业。
所学专业不属于上述学科门类专业范围的报考人员,其累计从事工程咨询业务的年限均相应增加2年。
(五)《暂行规定》中所称“学历、学位”,是指国家承认的国民教育系列学历、学位,包括参加普通高等教育、成人高等教育、电大开放教育、网络远程教育、高等教育自学考试所取得的学历、学位。本人应完成学业并获得相关学历、学位证书(肄业证书、结业证书除外)。
(六)《暂行规定》中所称“从业年限”,是指报考人员自参加工作之日起累计从事工程咨询业务时间的总和,计算截止日期为考试当年度的12月31日。
(七)《实施办法》第六条(一)中所称获奖项目的“主要完成人”,是指中国工程咨询协会组织评选的全国优秀工程咨询成果一、二、三等奖和优秀奖,以及住房城乡建设部组织评选的全国优秀勘察设计金、银奖所附获奖证书或获奖名单中所列人员。
上述人员可免试部分科目,只参加《项目决策分析与评价》和《现代咨询方法与实务》2个科目的考试。
(八)《实施办法》第六条(二)中所称“工程技术类职业资格证书”,是指列入国家职业资格目录的工程技术类专业技术人员职业资格证书。具体包括:监理工程师、一级注册建筑师、环境影响评价工程师、注册核安全工程师、注册设备监理师、一级建造师、注册土木工程师、注册电气工程师、注册公用设备工程师、注册化工工程师、注册环保工程师、一级注册结构工程师、注册城乡规划师、一级造价工程师。
取得上述职业资格证书并从事工程咨询业务工作满8年的人员,可免试部分科目,只参加《项目决策分析与评价》和《现代咨询方法与实务》2个科目的考试。
(九)港澳台居民符合报名条件的可报名参加咨询工程师(投资)职业资格考试。港澳台居民持内地高等学校毕业证书的,可以直接填报相关信息;持香港、澳门、台湾地区或者国外高等学校学历、学位报考者,其学历、学位须经教育部留学服务中心认证。
教育部留学服务中心港澳台地区学历学位认证系统:http://renzheng-gat.cscse.edu.cn
教育部留学服务中心国外学历学位认证系统:http://renzheng.cscse.edu.cn
四、报名相关事宜
2024年度咨询工程师(投资)职业资格考试的报考人员使用全国专业技术人员资格考试服务平台(www.cpta.com.cn,下同)进行网上报名。
(一)报名流程
报名流程包括查看公告、注册、填报信息、报名确认、签署电子承诺书、资格核查(在线核查、现场核查或协助核查)、网上缴费、打印准考证等。
(二)注册
考试报名前,报考人员须提前通过网上报名系统完成个人信息注册。即日起,考生可登录中国人事考试网(www.cpta.com.cn)“网上报名”栏目进行个人信息注册。注册信息将长久保留,用户名、登录密码、关联手机号等重要信息要妥善保管。未注册的人员,无法进行考试报名。
1.网上报名系统通过政务信息共享接口等方式对报考人员身份信息、学历学位信息进行在线核查。
身份信息在线核查的证件类型为中华人民共和国居民身份证(或社会保障卡)。学历学位信息在线核查是对2002年至今大专以上(含大专)的学历信息、2008年9月至今的学位信息进行在线核查。增加本人学历、学位信息时,请确保证书编号(17或18位)、专业名称(含括号内文字及标点符号)、毕业时间等与学信网信息完全一致。在线核查“未通过”的,请先自行与学信网信息进行比对,如有不符可重新增加一条正确的学历或学位信息并等待再次核查。
2.报考人员可于信息提交24小时后登录报名系统查看核查结果,完成相关数据核查后方可继续报名。建议报考人员预留充足时间,提前完成用户注册。
3.核查结果提示“未通过”或“需要人工核查”的不会影响后续报名,须在报名开始后按规定提交中国高等教育学生信息网(学信网)在线验证/认证报告(PDF格式)进行人工核查。由于办理学历学位验证/认证需要一定时间,请报考人员提前安排好验证/认证事宜,以免影响报名。
4.己注册的报考人员无需重新注册,报考前应提前登录报名系统,补充完善相关信息。
(三)填报信息
报考人员完成注册环节后可在规定时限内进行考试报名。
1.上传照片。新注册报考人员登录网上报名系统时,必须按要求上传近期正面免冠证件照(如注册时未上传,则再次登录报名系统时提示上传)。请考生务必使用全国专业技术人员资格考试报名服务平台提供的工具(点击下载)对照片进行处理,源照片要求必须为单色背景(白色背景),正面免冠近期1寸或2寸证件照,JPG或JPEG,字节大于30KB,宽高像素大于295*413,照片清晰,禁止缩放后使用。若照片审核未通过,报考人员须按审核意见修改后重新上传照片。报名照片将用于准考证、考场座次表、证书、证书查询认证系统,请考生上传照片时慎重选用,照片一经上传确认,不得更换。报考人员应对照片质量负责,如因照片质量影响考试、成绩或证书的,由报考人员本人负责。
2.填写报名信息。报考人员登录到报名系统后,选择拟报考的考试项目和报考省份(辽宁省),认真阅读《报考须知》等相关内容,如实填报相关信息。
报名地市及核查点按属地化管理原则填报,原则上应在工作地或居住地报名。驻沈的中、省直单位报考人员报考地市应选择“辽宁省省直”,核查点应选择“辽宁省人事考试中心”;其他沈阳市的报考人员报考地市选择“沈阳市”,核查点应选择“沈阳市考试院”。
(四)选择办理方式
在资格考试报名中存在虚假承诺行为的人员,以及按照《专业技术人员资格考试违纪违规行为处理规定》(人社部令第31号),存在严重违纪违规行为或特别严重违纪违规行为、被记入资格考试诚信档案库且在记录期内的人员不适用告知承诺制。其他报考人员在完成相关信息填报后,可自主选择是否采用告知承诺制方式办理。
(五)报名信息确认
报考人员需要对报考的级别、专业、科目、上传的证明材料等信息进行核对并确认。选择采用告知承诺制方式报名的报考人员要签署《报考承诺书》(不允许代为承诺),并对承诺内容负责。
(六)资格核查及监管
资格核查部门依法依规对报考人员进行核查。在考前、考中、考后全程运用在线核查、现场核查、协助核查等方式对报考人员承诺内容开展核查。
驻沈中、省直单位报考人员核查与监管工作由省人事考试中心负责;其他沈阳市报考人员资格核查及监管工作由沈阳市考试院负责。
对已作出承诺的报考人员,身份、学历学位、所学专业等信息通过在线方式完成核查,沈阳市考试院将采用随机抽查、重点监管、智慧监管等方式实施日常监管,对虚假承诺行为和违纪违规行为作出处理。
四、“帮代办”“指导办”服务
为进一步优化考试报名服务,方便沈阳考区资格考试考生报名,沈阳市考试院推出资格考试“帮代办”、“指导办”服务,如您在报名中遇到问题,可通过以下方式与我们联系,由工作人员为您提供解答、指导等服务。
1.帮代办。可将您需要咨询或服务的事项发送到指定邮箱:glb-sksy@shenyang.gov.cn,邮件标题以“姓名+考试名称+办理事项”命名;
2.指导办。添加沈阳市考试院工作人员微信,提供报名指导服务;

3.在线答疑。登录“沈阳市考试院”官网,在“在线答疑”栏目中提问咨询;
4.查看附件。查看沈阳市考试院网站《关于2024年度咨询工程师(投资)职业资格考试沈阳考区报名工作的通知》中附件1《资格考试报名常见问题解答》,根据相关提示解决问题;
5.电话咨询。报名期间咨询电话:024-22866188(如遇人工坐席繁忙请耐心等待或再次拨打)。
六、其他事项
其他未尽事宜,请查看《关于做好2024年度咨询工程师(投资)职业资格考试考务工作的通知》(辽人考函〔2024〕3号)(附件2)
附件1.资格考试报名常见问题解答修改.docx
附件2.关于做好2024年度咨询工程师(投资)职业资格考试考务工作的通知.doc
【报考答疑】
想知道怎么报名?想知道咨询工程师报考条件?想知道能免考几个科目?想知道考试题型?如有疑问均可扫码添加助教二维码,免费获得2024年咨询工程师报考答疑:
↓↓↓ 立即扫码,获得助教免费答疑 ↓↓↓

【免费领资料】
想要2024年咨询工程师备考学习资料?中大网校为各位考生准备了学霸必备实战资料包,内含:2024考情分析白皮书+历年真题精研资料+高频题库+五星必备考点等资料,可以扫码联系中大网校咨询工程师助教老师领取:
↓↓ 扫码领资料 ↓↓

咨询工程师新人好礼,不容错过!
【 专属优惠券 & 备考资料包 一键领取>>】
(责任编辑:gx)